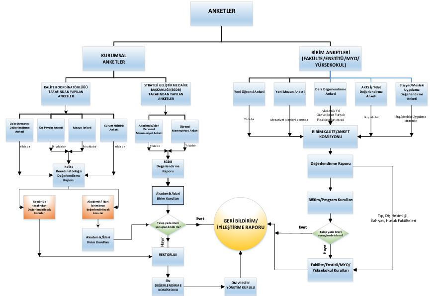
The attachment to the decision of our University Executive Board dated 30/10/2025 and numbered 43/21 regarding Survey Implementation Mechanisms:
Last Updated At: 11/26/2025